学校要闻

学校要闻

鹿林:摊开长卷将人才培养内容跃然其上

作者: 发布时间:2015-11-02 浏览次数:

    10月30日,山东交通学院人才培养改革试点专题网站登载了院长鹿林《应用型人才培养的逻辑》之第五讲《课程的结构》,全文转发如下:

摊开长卷将人才培养内容跃然其上
院长  鹿林

    我们正在加快推进人才培养体系的重构,包括了三部分内容:第一课堂教学、第二课堂活动、学生自我教育,三者有机结合形成了人才培养的整体,三部分各自都有其主导的内容、实现方式、考核方式、结果的应用等,功能虽有别,但都共同作用于学生的成长,在过程中达到了整合。各部分内容是否能够契合人才培养的目标定位?是否能够实现人才培养体系的要求?既需要不同内容实施者个体的理解和行动,也需要体系参与者(包括教育者和学生)的深度探讨,在行动中达到集体智慧的凝结。以何为研讨的依托,就是清晰地晒出人才培养的全部内容,使其显性化,供大家充分讨论,通过日臻完善的过程,使体系的构成更加贴合应用型人才培养的目标。
    经过第一阶段的工作,我们明确了专业目标定位、课程体系、课程的来源、功能、指标点等基本要求,第二阶段的重点工作是课程的重构。每一个专业四年的时间,会有几十门课程,包括理论课、实验实习实训课、课程设计、毕业设计等等的内容。课程的具体内容是什么?传统的做法,任课教师有很大的自主权,内容的构成可能更多是自己清楚,有的甚至是选择了一本教材,列了一个大概的纲目,一边备课一边讲课,课程的内容并没有被团队其他人所知道,更不可能在开课前被学生所了解。是不是真正能够实现课程体系的要求?也可能是任由其自我发挥,或只听其言,而不知其所以言;没有详实的课程内容做评判,也就很难知道是不是能完成课程体系所赋予的任务。课程的重构要求我们结合国际工程教育认证的理念,将毕业要求达成度、可视化毕业要求、预期学习成果、课程质量标准等等,形成清晰的概念,也就是将本课程的基本要求提纲挈领得表述出来,这是很有意义的作法,起到了对核心指标的提炼作用。同时,我们要延伸对课程构成细节的探讨和研究,将课程体系中所有课程的内容和结构都清晰地展示出来,就是将大家习惯的讲义、讲稿、教案等课程载体,充分全面地展示出来,这是以上所述各类指标体系的基础,也是供专业教学团队对课程体系内容的通盘斟酌,对各门课程的指标点、知识点的设置和取舍的有针对性的标的;由此也就可以更加清楚地理顺课程体系、课程之间的逻辑关系。周而复始,就可以不断地完善和改进课程体系和课程内容,从而实现课程体系的不断演进。
    课程的显性化,要求做到对本课程全部内容罗列清楚;课程体系的显性化要求将本专业全部课程的内容都罗列清楚。将每一门课程的内容都展现出来,这是人才培养方式改革的基础性工作,是一项繁重的任务,需要群策群力才能实现。可以先易后难,分步展现。当我们做到了将所有课程的内容显性化,就可以让教者将课程放进体系中实施,更加清楚所讲授课程的任务;让学生知道该课程的学习内容和应该达到什么程度,标准清楚,目标明确。这也是为下一步实施专业全慕课,实施学分制等等奠定扎实的基础。
    课程质量标准,对学生学习的导向作用非常大,不同的质量标准会导致不同的学习效果,如果说是基于理解了课程知识的概念含义,就可以设置类似于“掌握…概念,会运用…原理解释…过程”等的质量标准;如果基于对知识的学习并实现应用,就可以设置类似于“用…理论解决什么问题、以所学理论为依据,撰写对…的分析报告”等描述。显然,对应用型人才的培养,会更侧重于后者的质量标准的制定,强调了由知识的学习到知识的应用,即实现输入到输出的转变,强调了学生的能力培养。这将是我们所面临的应用型人才培养转型发展的重大挑战。
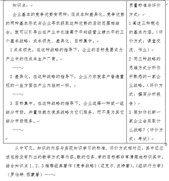
    假如有这么一门课《竞争优势》(迈克尔.波特 著),是某专业的核心课程之一,该课程在课程体系中的任务、与其它课程的逻辑关系等可以用几个表呈现,包括:《课程内容对可考核指标点的支撑矩阵》、《课程预期学习成果实施计划》、《毕业要求达成度评价表》等等,(由于该课程是虚拟的例子,就难以列出有关的列表,在此略去各表内容)。该课程共4篇,15个指标点,60个知识点。课程的展现是将全部内容都展示出来,如果截图指标点1:“核心概念”中的知识点2:“基本竞争战略”,基本内容如下:

  

    课程的显性化,要求做到对本课程全部内容罗列清楚;课程体系的显性化要求将本专业全部课程的内容都罗列清楚。
    人才培养体系还包括了第二课堂活动、自我教育等内容,都应该将活动的具体内容、组织形式、活动方式、预期达到的目标、评价方式等清晰地表述出来,将专业人才培养的有机体系设计得集约明了。
    应用型人才培养是以能力培养为主线的,即以能力的培养为逻辑线索,串联起各项人才培养活动。而能力是一个宽泛的概念,可以表现为许多方面的能力,也就产生了各种不同的能力表述,诸如:学习能力、工作能力、决策能力、执行能力、人际交往能力、发现问题分析问题解决问题的能力等等,也正是由于人的能力不同,成就了人类社会实践活动五光十色的奥秘。无论人的能力如何描述,都可以归类为输入能力和输出能力两个方面,对组织的能力也是如此。应用型人才的能力培养,既包括了输入能力的训练,也包括输出能力的训练。当然,在输入和输出能力的转换之间,存在着由输入内化为素质,又由素质转化为输出能力的过渡,是由外在的知识内化为自我的理解,又由内在的知识转化为外在的实现过程。
    对个人而言,输入能力训练的主要方式是学习和实践,输出能力训练的主要方式是实践和学习。对学生而言,输入能力的训练重于输出能力的训练,通过多种内容和形式的培养元素的输入,给养了学生自我的成长,但输入能力的训练过程也伴随着各类模拟性或真实性输出能力的训练。如:对课程体系的学习是输入能力的培养,为了达到培养效果,会设置练习题、讨论会、考试等类似模拟性输出能力训练,也会通过实验、实习、科技创新、社会实践等真实性输出能力训练,以加速输入能力的提高和转化为自身素质的积淀。课程学习是大学期间最重要的输入能力的训练,而效果如何却是由诸多因素综合作用所决定的,课程知识的教与学是基础,教的内容涉及哪些方面,学的效果达到什么程度,很重要的是课程质量标准的设置,标准起到很重要的引导作用。应用型人才培养标准的设定,更加注重了对知识的学习理解,过渡到对知识的恰当运用。在上表中质量标准设定的路径,就是意图实现由学习理解(阐述三种概念的基本内涵),到学会运用(用三种战略的思维方式分析你所熟悉的一家企业战略),再到创新应用(假如你创新一家企业会采取什么战略?)的过渡,强调了由学习能力到应用能力培养的转化。对课程的知识理解掌握是基础,这是为了将知识内化为自己成长的营养,实现素质的提升,并通过各种形式的学习,锻炼学习的能力。而如何实现学习能力的提高?可能不同人由于学习方式、效率水平、努力程度的不同,其进步受益就不同;但基本的路径应该是,由学习理解知识的含义,明白知识表述的路径,进而转化为自身对事物认识的积累。课程中的知识描述,是经过了教师反复斟酌形成的理论性体系,沿着课程编排的路径,学生达到学习理解课程知识的目的是相对容易的。如果在现实生活中,面对复杂的社会问题,又有着诸多方面的干扰和约束,能否理清问题的实质,提出解决的办法,就会增加了学习的难度,因此训练学生对事物的理解和概念的能力是学习的重要技能,解决复杂工程能力训练的意义也在于此。
    实践也是学习,学生实验实习是实践活动,也是学习的过程,在其中通过对实践活动的真实体验,不断地总结提高等途径,就锻炼了学生的学习能力。譬如:学生毕业之初,在实践中经常会遇到沟通能力不足的窘困,与领导、同事、客户等沟通不畅,或找不到可以深入沟通的切入点等等。如何提高沟通能力,既是学习的过程,也是实践的过程,往往实践的作用比学习书本的作用还要大。我曾经想,为什么那些街坊大娘,几个人一聚就可以侃侃而谈数小时,她们也没有学习过沟通理论知识,有些甚至不识字,却能够交流得津津乐道兴高采烈,天性吗?可能是吧。但我更感觉到她们的沟通能力是在实践中锻炼的,她们很容易找到共同的兴趣点,由此展开了漫漫长谈,她们在交流的过程中,也知道哪些事情是有选择的谈。然而,离开了她们熟悉的情况,就很拘谨了。由此可见寻找兴趣点,可能是提升沟通能力的一个撬点,而对兴趣点的见解则是对问题的学习、研究、思考的积淀;加深对专业的理解,创新出自己独到的见解,往往是提高专业问题沟通兴奋点的重要因素。输入能力的训练无外乎学习和实践两方面的途径。
    输出能力的主要方式是实践和学习。解决实践问题的方式方法若干,往往是因人不同,结果也会有很大的区别,为什么?人的能力所系。这里指的就是输出能力,是行动的能力或实战能力。如何实现?在大学学习过程中,虽然,我们没有更多的标的物供学生真实地训练,但完全可以设置许多模拟训练方式,达到学习体验的目的,并在其中提升自己的思维能力、掌握解决问题的方法和资源的配置方式等等。大学生科技创新活动是输出能力训练的重要载体,基于此可以实现许多创新活动,起到对学生输出能力的创新性训练,这应该是课堂课余训练的有机结合点。学生的能力训练是多方面的,既有外在的培养和引导,更重要的是要培养学生自我成长的内驱力,把成长变为自己的兴趣所在,将人生的诸多经历过程、各种活动元素变为自己不断强大的供给来源,尤其是心理素质的提高。
    输入和输出能力其实是相辅相成的,谁也离不开谁,是一个问题的两个方面,有机统一于素质之中。素质就成了输入能力、输出能力的转换平台,输入能力强就会使得对知识的学习了解得深刻,融入自身素质的深度大,就会再衍生出许多对知识学习的理解,就会在知识的内化过程中,发生各类知识的化合效应,实现对知识理解的升华。当需要能力的输出时,其强度就大,实战能力就强,知识的力量就更加显现出来。国际工程教育认证体系中,所强调的解决复杂工程的能力,就是输入输出能力的有机统一。解决复杂工程问题,首先要弄明白复杂工程问题的来龙去脉,这就是学习的输入过程;对问题分析的透彻程度如何?那就是输入能力的水平问题了。其次是制定解决复杂工程问题的方案并实现之,这就是行动的输出过程,而解决问题的程度如何?那就是输出能力的水平问题了。人的素质的提升离不开输入能力的提高,又会伴随着输出能力的强大,加深了对知识的创新性理解,输出又变为了输入,无疑又会反哺了自身的素质。人的素质有赖于人的能力,人的能力又蕴涵于素质之中。
    人才培养是组织行为,教师的培养、员工的服务、学生的努力、机制的运行共同构成了高等学校的组织行为。在市场经济的激烈竞争条件下,要赢得组织的经久不衰,就需要保持旺盛的组织成长力。任何组织的能力都包括输入与输出能力两个方面,组织能力提高需要不断地输入驱动性因素:可能是新思想的引入而带来的理念创新,可能是借鉴技术方式的变化而带来的价值增值,可能是由于社会资源的协同创新扩展了发展空间等等,无论是什么原因,只要是组织由于学习而带来了组织能力的提高,这些都是组织外部的输入性因素。然而,组织输入的另一个重要因素,是组织成员的智慧释放,组织能力是由组织成员来承载的,当成员的智慧贡献于组织行为之上,那就是组织来源于内部的输入,往往是内部的输入因素,其作用更具有实践性,如:由于运行程序的集约而带来的效率的提高等等。时刻保持着组织的内外部输入因素是组织能力提升的重要基础,我们应该以积极开放的心态,吸纳一切积极因素为学校所用。如:以市场的手段配置资源是时代的主旋律,其本质是优化资源的使用效率。以学校的公用电费支出为例,长期以来我们采用了全校大锅饭的方式,导致了天没黑就亮灯,天明了灯不熄,各类机器设备昼夜空转,实验设施对外服务不计电费成本等等的浪费,靠自觉也可以防止部分节约,但远不及与部门、个人的利益挂钩更来的力度大,类似的事情都是常识,为什么没有在我们学校落实,其实也仅是运作方式跟不上时代所致;同样的道理,为什么高等教育的人才培养质量多遭社会诟病,可能也是对人才培养质量的评价缺乏市场的方式所致,如果放开学生选教师上课,以质论酬劳,就会强力地推进人才培养质量的提高。如果我们能够创造更多的专业选择机会,可能就会出现2万在校学生3万个学位的景象,多一个专业学习的优势,就会多一份学生的从业竞争力。
    组织的行为能力是在实际工作中壮大的,组织的行为结果也需要经受社会的评价,要使组织跟上时代的进步,就需要不断的创新,在各个层面、各个环节的创新实践中,实现组织行为能力的提高。组织的绩效源于产出成果的价值,高等学校的价值载体是学生,评价的是学生成长的价值实现程度。应用型人才培养的转型发展,促使着我们正在经历着创新的探索、尝试、比较、反复等等的辛勤劳动,这是基于行动进一步提升组织的行为能力的实践过程,目的是大幅度提高人才培养的质量。可见,组织的输入输出都是组织行为能力提升的方式,落脚点是每一个师生员工的能力提升,实践出真知,对个人和组织都是一样。
 

  • 长清校区:济南市长清大学科技园海棠路5001号

    电话:0531-80683555

    邮编:250357

  • 无影山校区:济南市天桥区交校路5号

    电话:0531-58251302

    邮编:250023

  • 威海校区:山东省威海市双岛湾科技城和兴路1508号

    电话:0631-3998899

    邮编:264209

版权所有 © 山东交通学院新闻网 鲁ICP备05001932号